
双硫仑为戒酒硫类药物的通名,又称戒酒硫、双硫醒,是一种治疗慢性乙醇中毒和乙醇中毒性精神病的药物,作为一种戒酒药物已在很多国家使用。
应用本药后饮酒会出现恶心、呕吐、恐惧等严重反应,而使酗酒者惧怕饮酒,从而起到戒酒作用。但目前临床上使用的某些药物,其化学结构或作用机理与双硫仑相似,可产生双硫仑样反应,又称安塔布司反应。
双硫仑样反应特点
1. 硫仑样反应的临床特点
使用可引起双硫仑样反应的药物后一周内饮酒,可出现颜面部及全身皮肤潮红、结膜发红、发热感、口干、头晕、头痛、目眩、心慌、胸闷、气急、出汗、呼吸困难、恶心呕吐、言语混乱、话语多、视物模糊、步态不稳、狂燥、谵妄、意识障碍、晕厥,腹痛、腹泻、咽喉刺痛、震颤感、口中有大蒜气味。
还可出现心动过速、血压下降、烦躁不安、惊慌恐惧、濒死感,有的可出现精神错乱、四肢麻木、大小便失禁。
严重者可出现休克、惊厥、急性心衰、急性肝损害、心绞痛、心肌梗死甚至死亡。此表现与双硫仑抑制了体内乙醛脱氢酶和多巴胺β醛化酶等有关,这一组临床综合征的表现称为双硫仑样反应。
2. 双硫仑样反应的时间特点
使用有双硫仑样反应的药物后饮酒,可早在5min即出现症状,一般多在30min,少数在lh内,很少在1h后才出现双硫仑样反应。
小儿应用可引起双硫仑样反应药物后,应在停药后2周~3周,避免饮酒或进食含乙醇的食物,因为小儿肝脏代谢乙醇的功能轻差,即使较低的乙醇浓度即可出现此类反应。
双硫仑样反应存在个体差异性。谢芳报道用药前3d有饮酒史亦可出现双硫仑样反应。陈苓报道2岁患儿服10mL藿香正气水后0.5h出现双硫仑样反应。
3. 双硫仑样反应与饮酒种类和量的特点
双硫仑样反应与使用药物的剂量、停药后的间隔时间和饮酒的量成正比,与饮酒种类关系不明确。有报道饮50mL啤酒出现双硫仑样反应。
白酒、红酒、黄酒、啤酒和含有乙醇的饮料均可引起双硫仑样反应。当出现双硫仑样反应时,常持续2h左右可逐渐缓解,重者可持续24h或数天才能完全缓解。
诊断标准、分度与鉴别诊断
1. 诊断标准
病史中有明确的使用可引起双硫仑样反应的药物史;在用药后0d-7d使用了乙醇及其产品,或在饮酒后使用可引起双硫仑反应的药物;乙醇类药物与可引起双硫仑样反应的药物同时应用;
有典型的双硫仑样反应的临床表现;所饮酒量或酒的度数均明显小于或低于平时的饮酒量或度数,但与平时醉酒明显不同;
无乙醇和使用该类药物的过敏史:双硫仑样反应时,若无相关疾病,血常规、血糖、肾功能、电解质、心酶谱、胸片多无异常。
2. 双硫仑样反应分度
轻度:颜面或全身皮肤潮红.轻度头昏,心慌,无恶心、呕吐、发热、头痛等;
中度:头昏、头痛、心慌、恶心、呕吐、发热,但无胸痛、呼吸困难、休克;
重度:胸痛、呼吸困难、休克,甚至意识障碍,大小便失禁。
双硫仑样反应的处理
双硫仑样反应为药源性急诊,需给予积极处理。
1. 就地处理
立即停止饮酒,催吐,有条件时洗胃。保持呼吸道通畅,清除口腔和鼻腔呕吐物和分泌物。头偏向一侧,以防呕吐物堵塞呼吸道引起窒息。
2. 一般处理
吸氧、卧床休息,观察生命体征,测量血压、脉搏、呼吸。查心电图或心电监护和观察脉搏血氧,进行必要的辅助检查。
3. 药物治疗
建立静脉通道,给予静脉滴注5%-10%葡萄糖500mL-1000mL,加入维生素C2g-4g、维生素B6 0.2g-0.4g、地塞米松5mg-10mg,可加速乙醇氧化。静脉注射和滴注纳洛酮0.4mg-0.8mg可拮抗乙醇作用。H2受体阻滞剂、抗组胺药物可改善症状。
4. 对症处理
有胸闷、心绞痛者应用硝酸酯类药物;休克者应补充液体或用升压药;活血化淤药物使用;呕吐者可用胃复安。如有严重并发症时应给予积极有效的抢救,以防双硫仑样反应造成更为严重的后果。
表1、可以导致双硫仑反应的药物

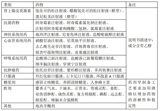
表2、含有酒精的药物
