可约可空降二维码,全国空降快餐qq,全国空降可约的客服

接诊高血压急症患者,你必须做到快速准确评估!

2021/1/13 8:23:54来源:中华医学杂志

急诊高血压是指在急诊科就诊的由于血压急性升高伴或不伴靶器官功能损害的一组临床综合征。01

急诊高血压的定义

急诊高血压主要涵盖以下两个概念:高血压急症(hypertensive emergencies)、高血压亚急症(hypertensive urgencies)。

高血压急症:指血压短时间内严重升高[通常收缩压(SBP)>180mmHg和(或)舒张压(DBP)>120mmHg〕并伴发进行性靶器官损害。

需要特别指出的是:

①在临床上,若患者SBP≥220mmHg和(或)DBP大于等于140mmHg,则无论有无症状亦应视为高血压急症;

②对于妊娠期妇女或某些急性肾小球肾炎患者,特别是儿童,高血压急症的血压升高可能并不显著,但对脏器损害更为严重;

③某些患者既往血压显著增高,已造成相应靶器官损害,未进行系统降压治疗,或者降压治疗不充分,而在就诊时血压未达到SBP>180mmHg和(或)DBP>120mmHg,但检查明确提示已经并发急性肺水肿、主动脉夹层、心肌梗死或急性脑卒中者,即使血压仅为中度升高,也应视为高血压急症。

高血压亚急症:指血压显著升高但不伴靶器官损害,通常不需住院,但应立即进行口服联合抗高血压药治疗,评估、监测高血压导致的心、脑、肾等靶器官损害并确定导致血压升高的可能原因。

02

高血压急症的临床表现

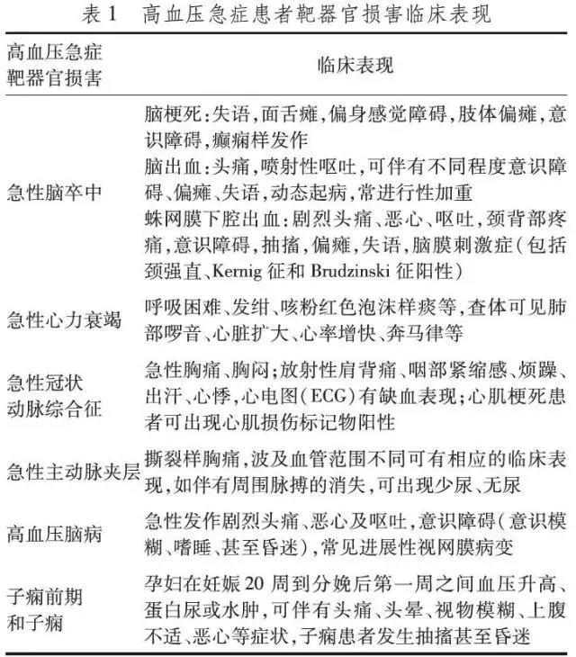
高血压急症的临床表现因临床类型不同而异,但共同的临床特征是短时间内血压急剧升高,同时出现明显的头痛、眩晕、烦躁、恶心呕吐、心悸、气急和视力模糊等靶器官急性损害的临床表现(见表1)。

微信图片_20210113082512.jpg

高血压急症靶器官损伤主要表现为:急性冠状动脉综合征(ACS)、急性脑卒中、高血压脑病、急性心力衰竭、急性主动脉夹层、子痈前期和子痈等,部分非靶器官损害症状易被误判为靶器官损害,临床应注意区别(见表2)。

微信图片_20210113082536.jpg

真正区分是否伴有靶器官损害需要结合相应的辅助检查,对脏器进行评估,才能明确诊断。

3

高血压急症的病情评估

病史询问和体格检查应简单而又重点突出,通过病史、症状、体征及现有的辅助检查进行病情评估。


1、病史询问


患者有无高血压病史、药物治疗情况及血压控制程度;有无使血压急剧升高的诱因,明确有无特殊用药史,如拟交感神经药物或违禁药物(如可卡因)等;通过特异性的症状评估判定有无潜在的重要靶器官损伤。


血压异常升高常见诱因包括:
①停用降压治疗;
②急性感染;
③急性尿潴留;
④急慢性疼痛;
⑤服用拟交感毒性药品(可卡因、麦角酸二乙酰胺、安非他命);
⑥惊恐发作;
⑦服用限制降压治疗效果的药物(非甾体类消炎药、胃黏膜保护剂)。


2、体格检查


除了测量血压以确定血压准确性外,应仔细检查心血管系统、眼底和神经系统,关键在于了解靶器官损害程度,同时评估有无继发性高血压的可能。特别是对于症状不典型但血压明显增高的急诊就诊患者,进行系统、详实的物理检查,可尽早明确高血压急症的诊断。

①应测量患者平卧及站立两种姿势下的血压以评估有无容量不足;


②测量双侧上臂血压,双上臂血压明显不同应警惕主动脉夹层可能;


③眼底镜检查对于鉴别高血压急症及高血压亚急症具有重要作用,如果有新发的出血、渗出、视神经乳头水肿情况存在则提示高血压急症;


④心血管方面的检查应侧重于有无心力衰竭的存在,如颈静脉怒张、双肺湿啰音、病理性第二心音或奔马律等;


⑤神经系统检查应该注意评估意识状态、脑膜刺激征、视野改变及病理征等。


3、实验室检查


血常规、尿常规、血液生化(肝肾功能、电解质)和心电图应列为常规检查,依病情选择心肌损伤标记物、心肌酶学、血尿钠肽(BNP或NTpro-BNP)、血气分析、胸部X线、胸部CT、核磁共振(MRI)和超声心动图、头部CT、MRI、肾上腺CT或MRI、血尿儿茶酚胺等检查。


4、高血压急症危险程度评估


可根据以下三个方面指标评估高血压急症危险程度:


①影响短期预后的脏器受损的表现:肺水肿、胸痛、抽搐及神经系统功能障碍等;


②基础血压值:通过了解基础血压可以反映血压急性升高的程度,以评估对脏器损害存在的风险;


③急性血压升高的速度和持续时间:血压缓慢升高和(或)持续时间短的严重性较小,反之则较为严重。4


急诊高血压处理流程

微信图片_20210113082612.jpg

图1 急诊高血压处理流程


以上内容摘自:中国医师协会急诊医师分会,中国高血压联盟,北京高血压防治协会.中国急诊高血压诊疗专家共识(2017版).中国急救医学.2018.38(1):1-13.