可约可空降二维码,全国空降快餐qq,全国空降可约的客服

烦人又顽固,手癣和足癣要如何医治?

2020/7/16 13:47:35来源:上海药讯

什么是手癣和足癣?


手癣足癣是指由皮肤癣菌引起的手足部浅表皮肤真菌感染,主要累及指(趾)间、手掌、足跖及侧缘,严重时可波及手、足背及腕、踝部。若皮肤癣菌仅感染足背和手背的皮肤,通常称为体癣。


足癣复发率高,约84%的患者每年发作2次以上。足癣对有些患者的健康、工作、社交及日常生活有明显的影响,如超过半数的患者因为瘙痒而影响睡眠甚或工作及生活。

手癣和足癣的临床表现

微信图片_20200716134950.png

根据皮损形态手癣和足癣临床上可分为水疱型、间擦糜烂型和鳞屑角化型,但临床上往往几种类型可以同时存在。


手癣与足癣临床表现大致相同,但分型不如足癣明确。损害初起时常有散在小水疱发生,而后常以脱屑为主,病久者呈现角化增厚。损害多限于一侧,常始于右侧拇指、掌心、第二、第三或第四指掌处,渐累及整个手掌,自觉症状不明显,常伴有鳞屑角化型足癣,呈现特征性的“两足一手综合征 ”,致菌常以红色毛癣菌为主。

手癣和足癣的药物治疗


手足癣的治疗目标是清除病原菌,快速解除症状,防止复发。手癣和足癣治疗药物的选择、用药原则和方法基本相同。外用药、口服药或二者联合均可用于手足癣的治疗。在选择治疗方案时应充分考虑到手足癣临床类型、严重程度、合并疾病及患者依从性等因素。


1

局部治疗


微信图片_20200716135048.png
外用药物可根据皮损类型选择不同的剂型,如水疱型可选择无刺激性的溶液或乳膏剂型;间擦糜烂型可先用温和的糊剂或粉剂使局部收敛干燥后,再用乳膏等其他剂型,此型保持局部干燥非常重要。鳞屑角化型可选择乳膏、软膏等剂型。对于鳞屑角化型手足癣患者,一般建议疗程4周以上或联合应用系统抗真菌药物。

2

系统治疗

微信图片_20200716135135.png


3

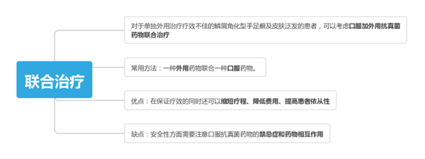
联合治疗


微信图片_20200716135215.png

两种外用药物的联合可选用抗真菌作用机制不同的药物,如咪唑类联合丙烯胺类药物等。


4

某些并发症的处理

微信图片_20200716135316.png


预防小知识


手足癣,尤其是足癣,容易复发或再感染。健康教育对防治足癣、降低其复发及减少传播至关重要。对患者开展以下宣教非常重要。


注意个人卫生:手足部洗浴后应及时擦干趾(指)间,穿透气性好的鞋袜,手足避免长期浸水,掌跖出汗多时可局部使用抑汗剂或抗真菌散剂,保持鞋袜、足部清洁干燥。


注意浴池、宿舍等场所共卫生:不与他人共用日常生活物品,如指甲刀、鞋袜、浴盆和毛巾等。


积极治疗自身其他部位的癣?。ㄌ乇鹗羌渍婢。?,同时还需治疗家庭成员、宠物的癣病。

(文/复旦大学附属中山医院厦门分院药剂科 曾娜婷)